摘要:激光具备高精度的特性,而激光设备如何实现高精度的应用,不仅涉及设备的硬件精度,也涉及到软件的适配精度。以机器人激光加工为例,利用iRobotCAM机器人编程软件背后的技术架构优势,可以确保实现高精度适配。
由于激光工艺的高精度的特性,各类激光加工设备应运而生,不断的满足各类的应用场景的需求。而对于设备的精度控制,除了激光器等相关硬件的调试外,软件也是其关键的一环。以机器人激光加工为例,iRobotCAM提供了全面的激光加工工艺模块,可以适配各类不同的机器人,通过其高精度的技术架构的优势,满足各类高精尖或复杂的产品加工需求。 而更具体的讲,选择iRobotCAM作为机器人激光工艺应用软件有哪些明显的优势。
技术层面
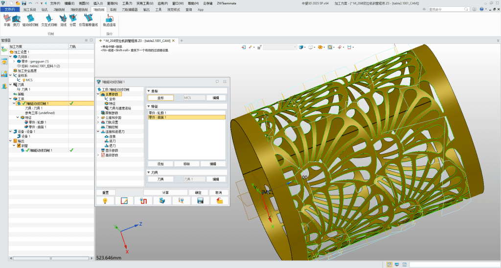
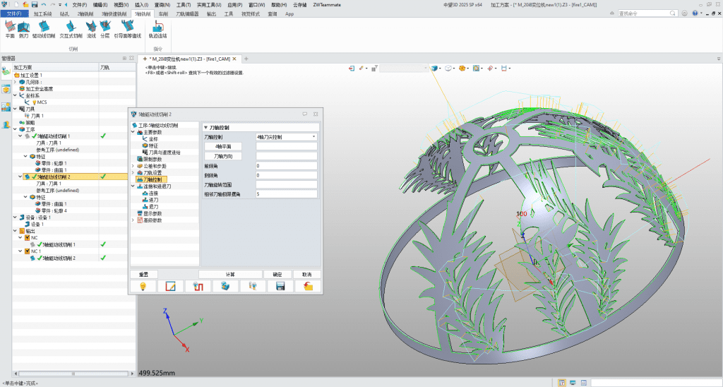
- 高精度轨迹算法:基于中望3D平台开发,能够利用中望3D的各类2轴到5轴的轨迹算法,使机器人在激光加工过程中拥有类似CAM软件的精确轨迹算法,可将激光束准确地聚焦在加工部位,实现高精度的激光切割、焊接、雕刻等工艺,确保加工质量和一致性。



- 虚拟调试功能:具备机电建模模块,可进行产线的建模设计和机器人的虚拟调试,在实际生产前通过虚拟环境模拟激光加工过程,提前发现并解决可能出现的问题,如机器人运动碰撞干涉、检查机器人奇异性、可达性和碰撞性以及激光路径错误等,减少实际调试中的错误和风险,提高生产效率和安全性。

效率层面
- 快速编程与更新:可以根据实际需求快速变更工件模型和加工工艺要求,能迅速实现机器人编程的更新,无需重新进行繁琐的编程过程,节省了大量的时间和精力,尤其在面对小批量、多品种的生产任务时,优势更为明显。

- 高效的仿真优化:在进行激光工艺编程后,可对整个加工过程进行仿真,直观地展示机器人的运动轨迹和激光作用效果,并通过优化算法对加工路径、激光参数等进行优化,进一步提高加工效率和质量,减少材料浪费和加工时间。

兼容性与通用性层面
- 支持多种机器人品牌:具有很强的兼容性,可支持市场上常见的多种品牌和型号的工业机器人,如发那科、库卡、安川等,不受特定机器人品牌的限制,企业在选择机器人时具有更大的灵活性,可根据自身需求和预算选择最合适的机器人设备,而无需担心软件不兼容的问题。

- 支持多格式的切割工件的导入并放置到模型库:能够与不同类型的激光设备进行导入和集成,都可以通过iRobotCAM实现与机器人的协同工作,满足企业多样化的激光工艺需求。

成本与效益层面
- 降低开发成本:作为基于中望3D平台开发的国产软件,其产品架构开放且可扩展性强,相比国外同类软件,在购买成本和后续维护成本上可能具有一定的优势。同时,其高效的编程和调试功能可减少人工编程和调试的时间成本,间接降低了企业的开发成本。
- 提高设备利用率:通过精确的轨迹规划和虚拟调试功能,可确保机器人和激光设备在加工过程中的稳定性和可靠性,减少设备故障和停机时间,提高设备的利用率,从而为企业创造更多的经济效益。
用户体验与服务层面
- 友好的操作界面:通常具有直观、简洁的用户操作界面,即使是没有丰富编程经验的操作人员也能快速上手,降低了软件的学习成本和使用门槛,方便企业内部的技术人员和操作人员进行使用和管理。
- 完善的技术支持:越擎科技作为iRobotCAM的开发者,拥有专业的技术团队,可及时为用户提供技术支持和解决方案,帮助用户解决在使用过程中遇到的各种问题,确保软件的稳定运行和企业生产的顺利进行。
关于越擎科技
越擎科技致力于打造开放的iRobotCAM机器人离线编程平台,是集产线机电概念设计以及机器人加工编程仿真,虚拟调试等一体的数字化解决方案.
iRobotCAM网站: www.iRobotCAM.com,联络邮件: cooperation@iRobotCAM.com